Die  Position .. P 0 1 0  .. sind kleine Radio Sender zum nachbau, für  AFu und Privat.

 Alle Schaltungen gehören zum Erhalt der       Schul Amateurfunk AG -  DL0SHG  die leider nicht von einem  "OV " jeglicher Art , unterstützt wird

Gegründet 1990 von Gerd Devriel   DG1OBY / DN1DV    geb.  1942

Bitte Bitte , bei Bestellung  Position und Nummer angeben... Schaltungen werden vom Original Kopiert und zugesendet ...

 N r.   I N F O  1        I N F O  2     B E Z E I C H N U N G      D E R      S C H A L T U N G
001  AFu    Sender    Amateurfunk Sender mit LS50 ( GU50 )
002 AM    5 Watt    Testsender mit  ECL 82
003 UKW    1 Watt    UKW Sender mit Transistoren
004 UKW    10 Watt     UKW Sender mit Röhren
005  AFu     2 meter    2m  Sende / Empfänger
006  UKW    4 Watt    UKW Sender mit vielen Bildern
007  Verstärker    STEREO    Ein 10 Watt Stereo Verstärker mit der  807
008  KW    20 Watt    Ein 20 Watt Kurzwellensender mit der  807
009  MW    3 bis 5 Watt    Mittelwellen Röhren Sender
010  MW    5 Watt    Ein Piraten Sender mit der  EL84
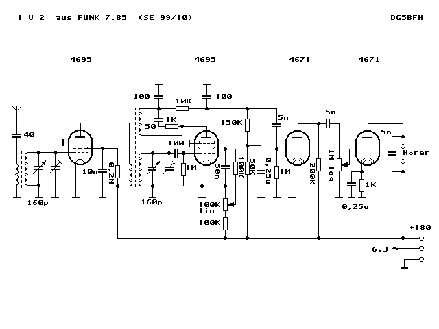
011  UKW    6 Watt    Sende / Empfänger  mit Röhre ECL 11
012  KW    70 Watt    ein Kurzwellen Sende mit 70Watt
013  SCHULE    Aufbau    Aufbau eines Steuersenders
014  Mini    Batterie    ein Batterie Kleinsender
015  KW    Röhre    Kurzwellen Sender mit EL36
016  UKW    Mini    Miniatur UKW Prüfsender
017  UKW    3-Stufen    Spitzen  UKW  Prüfsender mit 3 Stufen
018      Röhre    Zweikreis - Einröhrensender
019  RX     Röhre    ein Röhren Empfänger
020  MW    mini    Mittelwellen Mini Sender unter 5 Euro
021 Kemo...UKW 2--Watt   ..UKW        Sender  von 88 - 108 MHz    Bausatz
022 M W  30 Watt   MW Sender mit der EL84 Treiber und der  807 Röhre 
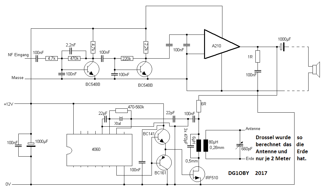
023 MW Aktiv  SHG Sender 2 W der noch Aktive   Mittelwellen Sender von  SHG auf 1000KHz
024 Röhren Sender Aufbau Ansicht    Beispiel Aufbau und Ansicht  eines Röhren Sender mit 30 Watt für Mittelwelle 
025 Rode & Schwarz Mittelwelle   Leistungs-Mess-Sender    Typ SMLR   Originaler Röhren - Sender
   
Letzte Kontrolle   2017   von Opa Gerd    DG1OBY    /     DN1DV             DG5OBK         DO2DV                           73  awds

 bei Fragen schreiben Sie bitte an die   DL0SHG-IG   gerd.devriel@gmail.com               Zurück  zum  Start